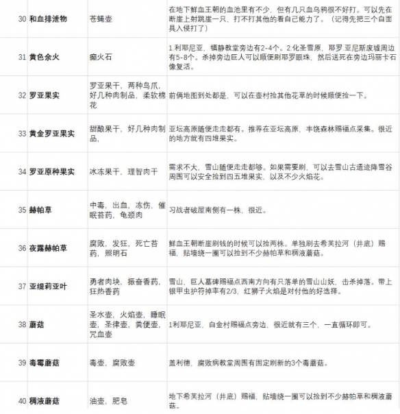
艾爾登法環中的材料非常多,你需要用這些材料來製作各種各樣的道具,下面就給大家帶來艾爾登法環全材料獲得方法分享,感興趣的小夥伴一起來看看吧,希望能幫助到大家。








以上就是艾爾登法環全材料獲得方法分享的全部內容,想要了解更多相關攻略的小夥伴可以持續關注,這里每天會為大家推送最新最全的攻略,一定不要錯過哦。
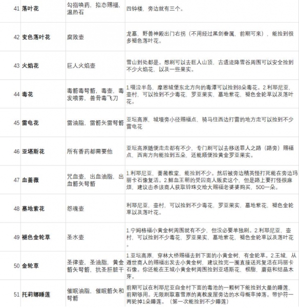
艾爾登法環收集要素boss打法
艾爾登法環中的材料非常多,你需要用這些材料來製作各種各樣的道具,下面就給大家帶來艾爾登法環全材料獲得方法分享,感興趣的小夥伴一起來看看吧,希望能幫助到大家。








以上就是艾爾登法環全材料獲得方法分享的全部內容,想要了解更多相關攻略的小夥伴可以持續關注,這里每天會為大家推送最新最全的攻略,一定不要錯過哦。
艾爾登法環收集要素boss打法